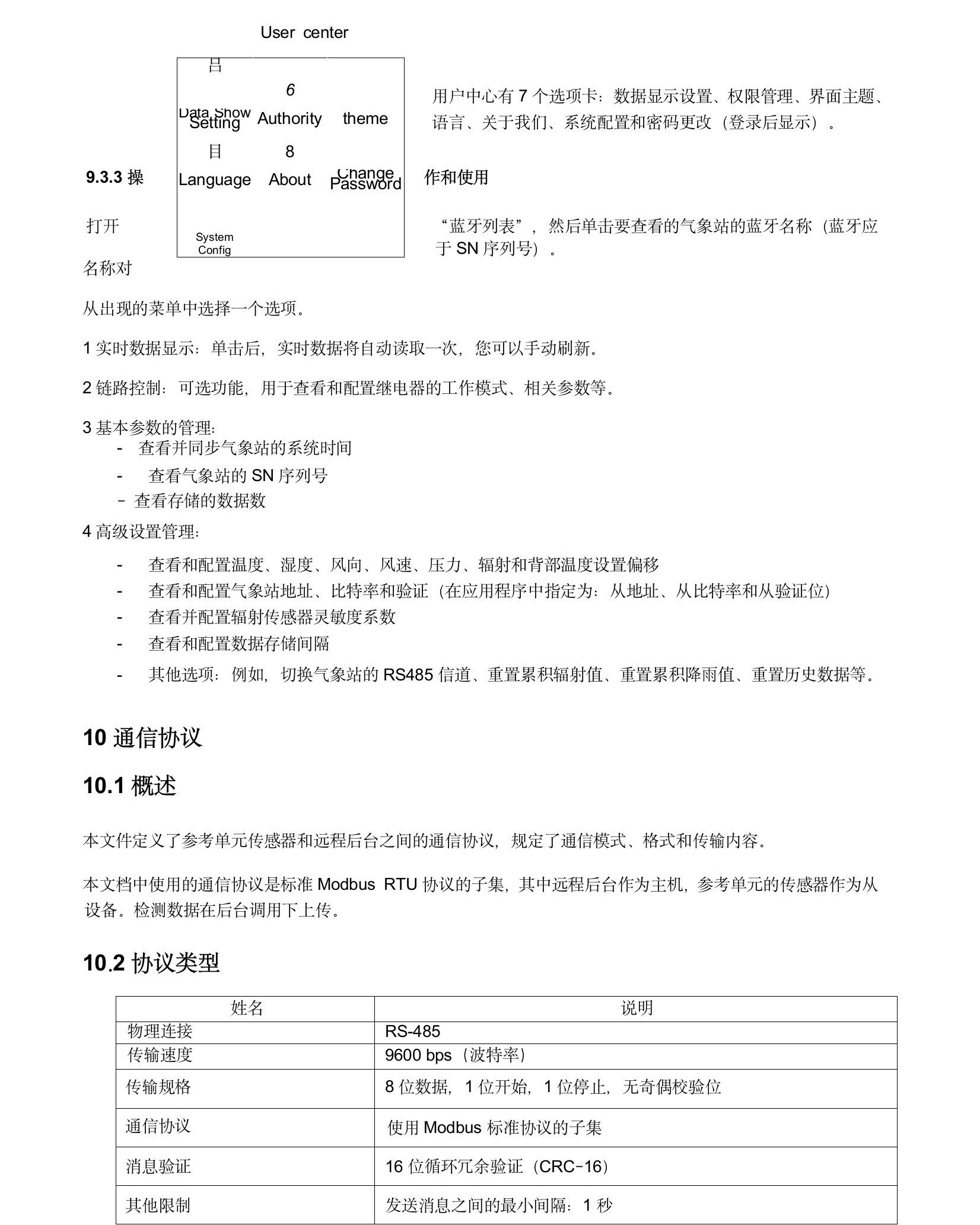
一體化五要素傳感器
- 產品型號
- TH-QF1
- 產品品牌
- 云境天合

聯系人:李經理
聯系電話:15666887396
QQ:2248893324
公司地址:山東省濰坊市高新區光電路155號光電產業加速器
大家平常一般都比較關注天氣預報,那么氣象是怎么收集的一些數據呢,這就要說到我們山東天合環境生產的氣象傳感器,今天就讓我們來詳細了解一下氣象傳感器的作用以及應用。首先先來介紹一下氣象傳感器是什么,氣象傳感器是一款高度集成
隨著科技的不斷發展,工業化城市化進程不斷加快,我們對自然環境的監測也就越來越重要。通過對自然氣象進行實時監測,減少自然氣象對我們生產出行生活等方面的影響,更進一步的促進社會發展。自動小型氣象站可以根據新技術的應用,提高觀測穩定性,減少人為因素偏差,保證氣象數據的準確性。我們都知道人工觀察受工作人員、
自動氣象站是一款高度集成的高精度自動氣象觀測設備,它可以監測氣象環境的變化,比如空氣溫度,空氣濕度,光照、風向,風速等等,并將這些數據整理上傳以供用戶分析,自動氣象站具有便于安裝、操作簡單、能夠實現全天候的無人值守自動觀測等優點,因而成為現在非常受到用戶歡迎的氣象觀測產品,但是不同品牌的自動氣象站的
手持氣象站TH-SQ5B使用時要注意什么?手持氣象站是一款可以拿在手上進行氣象監測的設備,還能通過安裝三腳架進行氣象監測,是一款實時氣象觀測的設備。當強對流天氣來臨時,我們需要對天氣氣象進行檢測,保障正常的農業生產。白天天氣晴朗,太陽輻射強,地面附近溫度迅速升高,形成不穩定的大氣層結,使某些地區發生強對流。隨著對流的不斷發展,形成了對流天氣,會對我們的日常生活造成很大的困擾,使用手持氣象站可以對各種環境下的氣象要素進行監測。
近年來,氣象站不再是氣象局的專屬,越來越多的地方開始使用氣象站,氣象站的種類越來越多,其中自動小型氣象站也很受歡迎,自動小型氣象站在許多氣象站有什么優勢?事實上,人們對氣象站的印象仍然是一種提醒人們服裝和保暖的儀器和設備。事實上,氣象站設備也可用于農業種植、水文、工業、環保、科研等環境監測等領域,應
玉米種植過程中,南方銹病是常見的病害,一旦發生會影響產量。玉米南方銹病監測儀(型號TH-YM6)的出現,讓病害防控變得更及時,幫助農戶減少損失。
15666887396
